Tasker 是一款功能强大的安卓系统自动化工具,用户可以根据自己的需求里设定触发条件,帮助用户提升手机使用体验。软件的触发条件由两部分组成,用户只需要配置好选项即可完成一套自动化流程。软件一切为实用为主,拥有屏幕延迟、重启系统、CPU节能、自动导航、贴近关屏、自动应答等200个功能。软件的界面也是非常简洁,让用户在使用过程中一目了然。
Tasker软件亮点
1、高度可定制的任务创建:用户可以根据自己的需求定义触发条件和执行动作,实现个性化自动化。
2、支持多种触发方式:包括时间、地点、状态变化等多种触发方式,满足不同场景的需求。
3、丰富的插件生态系统:它可以与众多第三方应用程序集成,扩大了Tasker的功能范围。
4、实时反馈和日志记录:提供详细的日志记录,帮助用户跟踪和调试自动化流程。
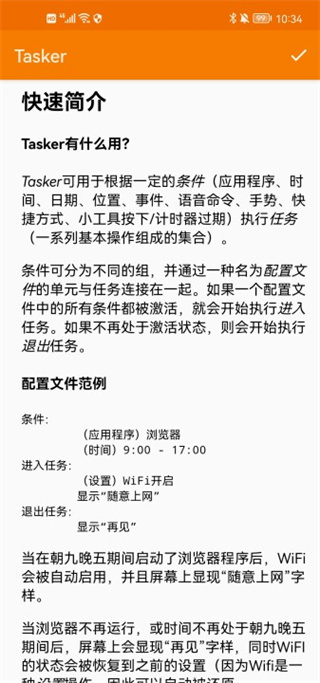
配置文件
列表中的每个内容都代表一个配置文件。配置文件可以将左侧的上下文(条件)连接给右侧要运行的任务。如果配置文件被激活,其名称将显示为绿色。每个配置文件都有三个主要部分。
一、标题栏
这里显示了配置文件的名称(如果没有名称则显示描述),以及右侧代表该配置文件目前是否被启用的对勾。
点击名称即可展开/合拢配置文件。在展开后,还会显示相应的上下文和任务(具体介绍见下文)。
长按配置文件名称可以打开配置文件选项
点击对号图标即可切换将该配置文件启用或禁用。
点击并拖拽 标题栏右侧区域即可进行拖拽移动。要注意,启用图标也可用于拖拽移动。
重要:对勾并不意味着该配置文件是 激活的(相应任务会被执行),这个图标只意味着该配置文件如果条件满足,则 可以变为激活状态。
二、上下文
在配置文件的左侧还会显示一个图标,并且该配置文件中的每个上下文条件还会对应显示一行文字。上下文条件意味着该配置文件什么时候会被激活。
点击上下文条件即可编辑
长按可以看到管理选项,例如编辑或添加新上下文条件
要配置点击和长按上下文条件后所执行的操作,可以在 菜单 / 首选项 / 界面下设置。
三、任务
在配置文件的右侧,根据其激活状态,还有一个或两个要执行的任务。
点击任务即可编辑
长按可以打开管理选项
如果某个任务显示了绿色的右向箭头,则意味着这是一个进入任务,会在该配置文件被激活的时候执行。
如果某个任务显示了红色的左向箭头,则意味着这是一个退出任务,会在该配置文件变为非激活状态的时候执行。
例外:包含事件上下文条件,或重复的,或非连续时间上下文条件的配置文件会显示两个绿色箭头,这意味着所有任务都会立刻执行,因为配置文件的激活和非激活状态是瞬发的。
Tasker软件特色
1、图形界面设计:不需要编程知识。通过直观的操作可以创建复杂的自动化任务。
2、场景模式切换:用户可以预设不同的场景(如工作模式、家庭模式),并一键切换所有相关设置。
3、条件逻辑控制:支持if-then逻辑判断,使任务执行更加智能灵活。
4、跨应用程序数据共享:它实现了不同应用程序之间的数据传输,增强了任务之间的一致性。
Tasker软件优势
1、深度系统集成:几乎可以访问和控制Android系统的每个角落,实现深度定制。
2、节省时间和精力:自动化日常重复性任务,让用户专注于更重要的事情。
3、提高效率和便利性:通过智能管理设备设置和服务,大大提高了使用手机的效率。
4、积极的社区支持:它拥有一个庞大而活跃的用户社区,提供了丰富的教程和示例供学习和参考。
常见问题
为什么Android不允许我卸载Tasker?
可能是因为您使用的操作需要Tasker的设备管理员功能(例如 Display / System Lock )。
您可以通过转到 Android设置/位置 & 禁用它。安全/设备管理。
为什么在时间和GPS位置中我的配置没有显示GPS?
为了节省电量,Tasker仅在需要时才激活检测。 因此,除非“时间”为 积极的。
请参阅用户指南的电源使用情况部分更多细节。
为什么不能为应用程序选择Tasker?
这被认为太危险了。错误很容易导致无法 进入Tasker,因此无法纠正错误。
为什么我的Wifi Near状态需要这么长时间才能退出?
Wifi Near需要经过两个检查周期,而在访问Wifi Near之前看不到访问点配置退出。这是为了避免激活和停用,如果AP暂时不可见。
另请注意,设备开启或关闭的检查时间不同,默认情况下关闭期比打开期长得多。请参阅菜单/首选项/监视器/显示开/关时间。
更新内容
v6.5.11版本
-人工智能生成器:自动与自然语言!
-接收共享:任务作为任何应用程序在您的设备上的共享目标!
- 7个新的日历动作和日历更改事件:完整的日历自动化到最大!
-更改键盘动作
-自定义字体在小部件



