主页 > 攻略 > 《不朽箴言》必看全英雄搭配思路详解及优缺点介绍

《不朽箴言》必看全英雄搭配思路详解及优缺点介绍

时间:2025-09-16 11:40:10 浏览:

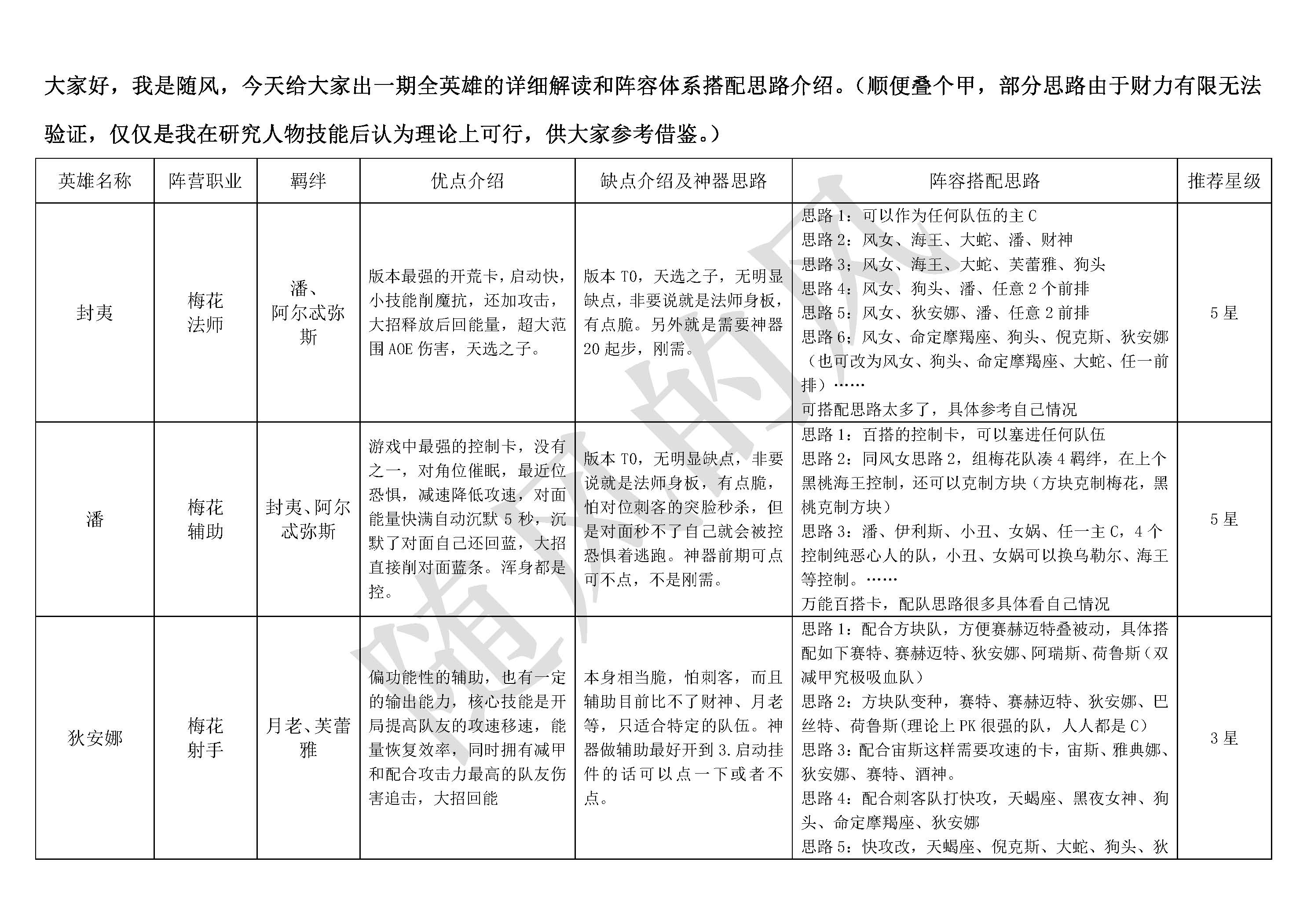
不朽箴言手游是一款全新精品打造的魔幻画风 放置 养成手机游戏,今天给大家带来《不朽箴言》必看全英雄搭配思路详解及优缺点介绍,先叠个甲,以下思路部分是我根据技能推测的理论思路,没有实践。大家仅作参考!

《不朽箴言》必看全英雄搭配思路详解及优缺点介绍(图1)

《不朽箴言》必看全英雄搭配思路详解及优缺点介绍

先来说一下常用的外号分别对应哪个卡:

小丑=摩摩斯,海王=波塞冬,剑姬=涅墨西斯,风女=封夷,不死鸟=菲尼克斯,狗头=阿努比斯,石头人=盖布,猫女=巴丝特,大蛇=耶梦加得,虫子=凯步利,小蝴蝶=伊利斯,三相=赫卡忒,蛇女=美杜莎

PS3:开荒记得用风女,这是目前体验感最好的,0氪也可以有不错的体验。另外因为目前后面需要好多队,所以建议开局抽梅花阵营,风女神话后抽黑桃阵营(黑桃的神龛前期很不错),三相神话后抽红桃阵营,最后在抽方块阵营。

封夷、潘、狄安娜

《不朽箴言》必看全英雄搭配思路详解及优缺点介绍

阿尔忒弥斯

《不朽箴言》必看全英雄搭配思路详解及优缺点介绍

耶梦加得、德墨忒尔、芙蕾雅

《不朽箴言》必看全英雄搭配思路详解及优缺点介绍

阿努比斯、命定摩羯座、命定室女座

《不朽箴言》必看全英雄搭配思路详解及优缺点介绍

命定双子座、乌勒尔、苏尔特尔、普罗米修斯

《不朽箴言》必看全英雄搭配思路详解及优缺点介绍

精卫、月老、阎罗王

《不朽箴言》必看全英雄搭配思路详解及优缺点介绍

财神、伊西斯、命定天平座、命定金牛座

《不朽箴言》必看全英雄搭配思路详解及优缺点介绍

命定巨蟹座、摩摩斯、凯步利

《不朽箴言》必看全英雄搭配思路详解及优缺点介绍

伊利斯、涅墨西斯

《不朽箴言》必看全英雄搭配思路详解及优缺点介绍

波塞冬、海拉、美杜莎

《不朽箴言》必看全英雄搭配思路详解及优缺点介绍

赫卡忒、命定双鱼座、命定天蝎座

《不朽箴言》必看全英雄搭配思路详解及优缺点介绍

命定宝瓶座、菲尼克斯、赛特

《不朽箴言》必看全英雄搭配思路详解及优缺点介绍

雅典娜、巴丝特

《不朽箴言》必看全英雄搭配思路详解及优缺点介绍

盖布、荷鲁斯、阿瑞斯

《不朽箴言》必看全英雄搭配思路详解及优缺点介绍

塞赫麦特、命定射手座

《不朽箴言》必看全英雄搭配思路详解及优缺点介绍

命定狮子座、命定白羊座

《不朽箴言》必看全英雄搭配思路详解及优缺点介绍

写在最后的话,好多人质疑我为啥给方块的定位都是5星,但是他推图确实不好用,这里解释一下,我更多是根据机制来定位方块的,很多方块的卡都是机制怪,比如阿瑞斯的免死,荷鲁斯的复仇,赛特的吸血光环,雅典娜的攻速光环等,这些都是独特的,所以值得给他5星,但是机制需要数值支撑,而数值很多时候是需要神器和装备来支撑的。方块很多都是需要神器20起步的,甚至有的需要30,而且30以后的真的一般人玩不起,但是30之后升级数值提升很大,这就导致了方块普通人很难去极限,这里我特别强调一下,如果是普通玩家,方块养雅典娜,塞赫麦特这俩打boss刚需就行了,多了真的养不起的。

本文内容来源于互联网,如有侵权请联系删除。

标题:《不朽箴言》必看全英雄搭配思路详解及优缺点介绍
链接:https://www.changgame.com/jcgl/bxzybkqyxdpslxjjyqdjs.html
免责声明:本站资料均来源互联网收集整理,作品版权归作者所有,如果侵犯了您的版权,请发邮件给我们
标签:
资讯推荐
更多
《洛克人EXE合集》消防队报到成就指南

《洛克人EXE合集2》里面有特别多的成就,每一个成就解锁的方式也都不一样,其中就包括消防队报到成就,...

2026-04-25
《红色沙漠》细剑与盾牌挑战任务做法介绍

《红色沙漠》中的细剑与盾牌挑战任务和花剑术大师成就相关,挑战任务完成之后就可以解锁成就,这个挑战任务...

2026-04-25
《红色沙漠》各类保管箱获得方法介绍

《红色沙漠》中的保管箱是游戏里非常重要的特殊箱子,而保管箱还有很多种类,比如采集物、食品和收藏品之类...

2026-04-25
《红色沙漠》阿比斯黑狼位置及获得方法介绍

《红色沙漠》中的阿比斯黑狼是游戏里新更新的特殊宠物,不过很多玩家都不太清楚阿比斯黑狼宠物怎么获得,其...

2026-04-25
《红色沙漠》王之誓约获得方法介绍

《红色沙漠》中的王之誓约是游戏里非常厉害的单手剑武器,有三个增强齿轮,而想要获得王之誓约可以去推主线...

2026-04-25
《最后的天空》怀旧曲调成就指南

《最后的天空》里面有特别多的成就,每一个成就解锁的方式也都不一样,其中就包括流程中获得的成就,怀旧曲...

2026-04-25
《最后的天空》点燃成就指南

《最后的天空》里面有特别多的成就,每一个成就解锁的方式也都不一样,其中就包括流程中获得的成就,点燃就...

2026-04-25
《异环》收集冷气攻略

异环怎么收集冷气?异环游戏能够让大家在超自然的都市开放世界当中自由的探索,当玩家顺利地进入游戏之后,...

2026-04-25