主页 > 攻略 > 《三角洲行动》AS Val突击步枪强势改装方案

《三角洲行动》AS Val突击步枪强势改装方案

时间:2025-08-30 19:47:58 浏览:

三角洲行动 AS Val突击步枪怎么改装,AS Val突击步枪通过改装,武器实现“低后坐、高精度、强稳定”的战术特性,兼顾持续火力与精准打击,尤其适合中近距离突击和动态作战场景。AS Val突击步枪-全面战场改装代码-6H8DV7C09Q34170U2BIMC

《三角洲行动》AS Val突击步枪强势改装方案

《三角洲行动》AS Val突击步枪强势改装方案:

一、 【改装版AS Val突击步枪基础介绍】

1、外观方面:

AS Val突击步枪整体呈现战术改装风格,以黑色为主色调,设计紧凑且充满机械感。

枪管前端配有螺旋纹消音器,表面带散热孔;机匣上方及侧面装有多段战术导轨,顶部已搭载高倍率瞄准镜和辅助瞄具,导轨接口清晰可见,支持多样化配件拓展。

垂直手枪握把带有防滑纹路,前托(护木)设计镂空散热孔,兼顾轻量化与散热;尾部为可伸缩/折叠式枪托,聚合物材质贴合肩部,底部有缓冲垫。

全枪模块化特征明显,各部件通过线条标注分离,凸显游戏中“可自定义改装”的界面属性,整体展现冷峻硬核的战术武器质感,适合近距离突击与中距离精准 射击 场景。

《三角洲行动》AS Val突击步枪强势改装方案

2、武器代码:

AS Val突击步枪-全面战场-6H8DV7C09Q34170U2BIMC

内含配件:天蝎座后握把、VSS海啸长枪管组合、AKM海狸长枪管组合、RK-0前握把、UR特种战术枪托、VSS 30发弹匣、郊狼中间威力口径快拔套(黑)、多用途战术增高架、DBAL-X2紫色激光镭指、战斗红点瞄准镜、泽宁特拉机柄帽。

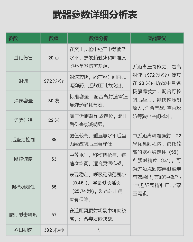
二、 【武器数据】

《三角洲行动》AS Val突击步枪强势改装方案

1、后坐力与稳定:

改装后,通过改装,武器实现“低后坐、高精度、强稳定”的战术特性,兼顾持续火力与精准打击,尤其适合中近距离突击和动态作战场景。

《三角洲行动》AS Val突击步枪强势改装方案

四、数据分析

从数据种可以得出:AS Val突击步枪是一把以“高射速、近距离压制、可控后坐力”为核心优势的武器,综合性能偏向中近距离战术冲锋。

其972发/分的射速配合特种弹药穿透力,在近战中爆发力极强;22米内的精准连射与稳定操控性,使其能兼顾灵活作战与中近距离火力输出。

尽管基础伤害(20点)和射程(22米)有限,但通过改装可进一步强化后坐力控制和稳定性,适配多种战术场景。适合擅长中近距离突袭、注重火力密度与配件自定义的玩家,在团队中可承担“突击手”或“近距离火力支援”角色,是一把在特定作战范围内(25米内)能发挥显著优势的战术武器。

五、适合 玩家

中近距离战术玩家:

适合擅长在20-30米内主动发起战斗,注重“射速+精准度”结合的玩家,能通过快速反应和连射控制占据主动。

进阶控枪爱好者:

高射速对控枪节奏有一定要求,进阶玩家可通过压枪技巧充分发挥其火力优势,新手也能借助良好的后坐力控制(69)快速上手。

不适合玩家远距离作战偏好者:

22米优势射程较短,超出后伤害衰减明显,远距离精准度不足,不适合依赖中远点点射的“架枪”或“狙击支援”玩法。

低射速精准射击需求者:若玩家习惯慢射速、高单发伤害的精准点射(如栓动狙击或精确射手步枪),AS Val的高射速特性可能导致弹药浪费或控枪压力。

六、 【弹道体现】

从图中可以看出,在没任何压枪的情况下后坐力降低些许,然后子弹也多了很多,高射速起到了秒人的作用,实战体验下来这把枪的操控性良好,稍微一压就能很好定位。

《三角洲行动》AS Val突击步枪强势改装方案(图5)

手感与总结:

改装版AS Val突击步枪手感紧凑且爆发力强:超高射速(972发/分)带来迅猛的近战火力,但需注意30发弹匣的消耗节奏;后坐力控制(69)和据枪稳定性(55)表现良好,连射时枪口上抬与抖动幅度较小,配合腰**度(57),中近距离腰射或短点射手感流畅,移动中开镜与控枪响应均衡,适合快速突进与动态作战,整体操控门槛适中,新手易上手,进阶玩家可通过压枪进一步发挥其高射速优势。

《三角洲行动》AS Val突击步枪强势改装方案(图6)

以上就是3DM小编整理带来的三角洲行动AS Val突击步枪怎么改装,AS Val突击步枪强势改装方案,更多相关游戏攻略,请关注39闲玩网!

本文内容来源于互联网,如有侵权请联系删除。

标题:《三角洲行动》AS Val突击步枪强势改装方案
链接:https://www.changgame.com/jcgl/sjzxdasvaltjbqqsgzfa.html
免责声明:本站资料均来源互联网收集整理,作品版权归作者所有,如果侵犯了您的版权,请发邮件给我们
标签:
资讯推荐
更多
《奇异人生:重聚》头号侦探成就解锁指南

《奇异人生:重聚》里面有很多的成就,其中就包括头号侦探成就如果玩家想要解锁这些成就,则需要在游戏开始...

2026-04-01
《龙胤立志传》峨眉流流程攻略分享

《龙胤立志传》中的峨眉派是游戏里非常好玩的强力流派,最高难度你只需要拜入峨眉派就能够快速通关,除此之...

2026-04-01
《拉娜星球》全流程通关攻略分享

《拉娜星球》这款游戏的流程是比较长的,想要快速通关也比较难,游戏的剧情也很独特,冰冷的机械入侵了星球...

2026-04-01
《毒液突击队》寻金者成就解锁指南

《毒液突击队》里面有很多不同的成就,这些成就解锁的方式也不一样,其中就包括寻金者成就,如果玩家想要解...

2026-04-01
《百分之一》超弦挂机配队攻略

百分之一超弦挂机怎么配队,本攻略不适用于冲榜选手,也不是新手向攻略。配置默认满基建满徽章。新六星 龙...

2026-04-01
《百分之一》墟境回响玩法攻略

百分之一墟境回响怎么过,开局优先购买芯片,额外区加成芯片需注意只购买5号芯片,其他芯片直接购买。(1...

2026-04-01
《洛克王国:世界》骨龙强度分析

洛克王国世界骨龙强度怎么样?洛克王国世界骨龙是一位兼具高爆发与极致生存能力的顶级物攻系精灵,总种族值...

2026-04-01
金铲铲之战S17锐雯技能费用介绍

金铲铲之战S17中,锐雯为4费卡,羁绊为未来战士、游侠。技能“时光扭曲”打击邻格敌人造成物理伤害并获...

2026-04-01