主页 > 攻略 > 《三角洲行动》CAR-15突击步枪改装方案

《三角洲行动》CAR-15突击步枪改装方案

时间:2025-08-30 19:46:58 浏览:

三角洲行动 CAR-15突击步枪怎么改装,新手刚玩三角洲只有 CAR-15突击步枪的枪械等级高一点,不知道怎么才能让这把枪发挥更强作用,下面就为大家分享这把改装版CAR-15突击步枪的改装代码:CAR-15突击步枪-全面战场-6GU3UDG09Q34170U2BIMC。

《三角洲行动》CAR-15突击步枪改装方案

《三角洲行动》CAR-15突击步枪改装方案:

一、 【改装版CAR-15突击步枪基础介绍】

1、外观方面:

这把改装版的CAR - 15突击步枪采用了经典的突击步枪外形设计,整体为黑色调,显得较为冷峻。

其配备了突击步枪常见的长枪管,枪身中部似乎有散热用的镂空结构,增强了武器在连续 射击 时的散热能力。

枪托部分设计符合人体工程学,便于握持和操控。

顶部安装了瞄准镜,提升射击的精准度。

多个导轨设计可用于挂载战术配件,如手电筒、激光指示器等,增加作战的多功能性。

枪身侧面有独特的标识,增添了一些个性化元素。整体外观兼具实用性与现代感。

《三角洲行动》CAR-15突击步枪改装方案

2、武器代码:

CAR-15突击步枪-全面战场-6GU3UDG09Q34170U2BIMC

内含配件:AR加百列长枪管组合、沙暴垂直补偿器、相位战斗前握把、KC猎犬护木片*6、AR聚合物 30发 弹匣、蜜獾小口径快拔套(黑)、多用途战术增高架、DBAL-X2紫色激光镭指、战斗红点瞄准镜、禁区一体枪托。

二、 【武器数据】

《三角洲行动》CAR-15突击步枪改装方案

1、弹道:

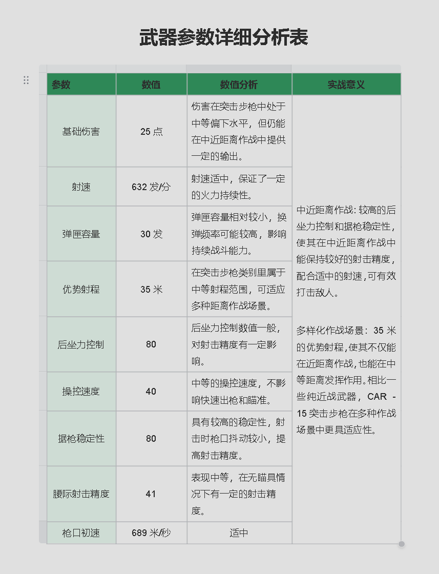
在弹道变化特点方面,与初始预设相比,子弹分布更加集中,尤其是在垂直和水平方向上的扩散明显减小。后坐力控制:后坐力控制数值从50提升到了80(增加了30),据枪稳定性数值从55提升到了80(增加了25)。

《三角洲行动》CAR-15突击步枪改装方案

三、数据分析

改装版CAR - 15突击步枪是一把综合性能较为出色的突击步枪。

它在中近距离作战中表现稳定,后坐力控制和据枪稳定性使其对玩家友好度高。

35米的优势射程增加了作战的灵活性。

虽然容量30发相对较小,基础伤害中等,但整体性能均衡,适合大多数玩家,尤其是新手和中阶玩家。

在团队作战中,可担任主力输出角色,既能近战突击,也能中距离支援,是一把在多种作战场景中都能发挥重要作用的武器。

四、 适合玩家:

新手/中阶玩家:

后坐力控制好,容易上手,能帮助新手快速掌握射击技巧;中阶玩家可利用其稳定性和射程优势,在战斗中发挥更大作用。

喜欢多样化作战:

适合喜欢在不同距离作战的玩家,无论是近距离遭遇战还是中等距离对射,CAR - 15突击步枪都能应对。

不适合玩家追求高爆发近战:

容量30发相对较小,在近距离需要瞬间爆发大量火力时,可能不如一些高容量冲锋枪或霰弹枪。

极度依赖远程精确射击:

虽然有35米优势射程,但基础伤害25点在远距离对敌人的威慑力不足,对于追求远距离精确打击的玩家,可能不是最佳选择。

五、【弹道体现】

从图中可以看出,弹匣容量提升了10,后坐力降低了不少,而且红点瞄准镜瞄准开镜会更加快补缺了近战的一些时机的短板。

《三角洲行动》CAR-15突击步枪改装方案(图5)

手感与总 结:

改装版CAR - 15突击步枪手感较为平稳,后坐力控制出色,射击时枪口抖动较小,据枪稳定性高,操控速度适中,能给玩家带来顺畅的射击体验,无论是新手还是中阶玩家都较易上手,在中近距离作战中可较好地掌控射击节奏,展现出均衡且友好的操作手感。

《三角洲行动》CAR-15突击步枪改装方案(图6)

以上就是3DM小编整理带来的三角洲行动CAR-15突击步枪怎么改装,CAR-15突击步枪改装方案,更多相关游戏攻略,请关注39闲玩网!

本文内容来源于互联网,如有侵权请联系删除。

标题:《三角洲行动》CAR-15突击步枪改装方案
链接:https://www.changgame.com/jcgl/sjzxdcar15tjbqgzfa.html
免责声明:本站资料均来源互联网收集整理,作品版权归作者所有,如果侵犯了您的版权,请发邮件给我们
标签:
资讯推荐
更多
《奇异人生:重聚》头号侦探成就解锁指南

《奇异人生:重聚》里面有很多的成就,其中就包括头号侦探成就如果玩家想要解锁这些成就,则需要在游戏开始...

2026-04-01
《龙胤立志传》峨眉流流程攻略分享

《龙胤立志传》中的峨眉派是游戏里非常好玩的强力流派,最高难度你只需要拜入峨眉派就能够快速通关,除此之...

2026-04-01
《拉娜星球》全流程通关攻略分享

《拉娜星球》这款游戏的流程是比较长的,想要快速通关也比较难,游戏的剧情也很独特,冰冷的机械入侵了星球...

2026-04-01
《毒液突击队》寻金者成就解锁指南

《毒液突击队》里面有很多不同的成就,这些成就解锁的方式也不一样,其中就包括寻金者成就,如果玩家想要解...

2026-04-01
《百分之一》超弦挂机配队攻略

百分之一超弦挂机怎么配队,本攻略不适用于冲榜选手,也不是新手向攻略。配置默认满基建满徽章。新六星 龙...

2026-04-01
《百分之一》墟境回响玩法攻略

百分之一墟境回响怎么过,开局优先购买芯片,额外区加成芯片需注意只购买5号芯片,其他芯片直接购买。(1...

2026-04-01
《洛克王国:世界》骨龙强度分析

洛克王国世界骨龙强度怎么样?洛克王国世界骨龙是一位兼具高爆发与极致生存能力的顶级物攻系精灵,总种族值...

2026-04-01
金铲铲之战S17锐雯技能费用介绍

金铲铲之战S17中,锐雯为4费卡,羁绊为未来战士、游侠。技能“时光扭曲”打击邻格敌人造成物理伤害并获...

2026-04-01