主页 > 攻略 > 《星空免费小说》青少年模式设置方法

《星空免费小说》青少年模式设置方法

时间:2025-09-12 20:00:33 浏览:

星空免费小说怎么开启青少年模式,打开手机中的星空免费小说,在主页面中需要点击右下角的“我的”。切换到个人中心界面后,找到“其他功能”一栏中的“青少年模式”进行点击。随后在打开的窗口中,点击下方中的“开启青少年模式”按钮,然后设置一个密码就可以了。

《星空免费小说》青少年模式设置方法

《星空免费小说》青少年模式设置方法:

1、打开手机中的星空免费小说,在主页面中需要点击右下角的“我的”。

《星空免费小说》青少年模式设置方法(图2)

2、切换到个人中心界面后,找到“其他功能”一栏中的“青少年模式”进行点击。

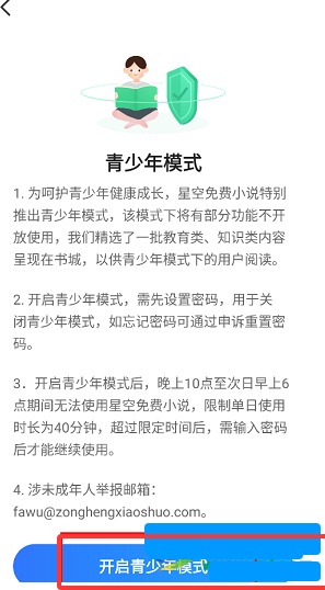
《星空免费小说》青少年模式设置方法(图3)

3、随后在打开的窗口中,点击下方中的“开启青少年模式”按钮,然后设置一个密码就可以了。

《星空免费小说》青少年模式设置方法

以上就是3DM小编整理带来的 星空免费小说怎么开启青少年模式,青少年模式设置方法 ,更多相关知识教程,请关注39闲玩网!

本文内容来源于互联网,如有侵权请联系删除。

标题:《星空免费小说》青少年模式设置方法
链接:https://www.changgame.com/jcgl/xkmfxsqsnmsszff.html
免责声明:本站资料均来源互联网收集整理,作品版权归作者所有,如果侵犯了您的版权,请发邮件给我们
标签:
资讯推荐
更多
《红色沙漠》射击术大师成就做法分享

《红色沙漠》中的射击术大师成就是游戏里难度比较大的一个特殊成就,需要你完成挑战任务“枪械”,这个任务...

2026-04-23
《识质存在》太阳能发电站区域全收集攻略分享

《识质存在》中的太阳能发电站区域是游戏里非常重要的一个特殊区域,这里面的东西是非常多的,想要全收集难...

2026-04-23
《红色沙漠》逐暗之剑获得攻略介绍

《红色沙漠》中的逐暗之剑是游戏里非常重要的超强装备,还自带黑暗之伤技能齿轮,而想要获得逐暗之剑需要去...

2026-04-23
《吸血鬼爬行者: 屠戮地牢的吸血鬼幸存者》全角色解锁方法

在《吸血鬼爬行者: 屠戮地牢的吸血鬼幸存者》中,角色解锁延续了《吸血鬼幸存者》的经典探索模式。玩家需...

2026-04-23
《红色沙漠》杜大师轮椅打法分享

《红色沙漠》中的杜大师是游戏里非常厉害的强力人型BOSS,而想要打杜大师简单一点的话就需要搞点配装,...

2026-04-23
《背包英雄》背包原理分享

《背包英雄》里面有背包的,在游戏中,我们的背包兼具着“储物”与“提高战斗力”两项作用,所以,在我们获...

2026-04-23
三角洲行动巴克什4月22日密码攻略2026

《三角洲行动》游戏设置数十人的大战场决斗模式,让玩家体验真实激烈的战斗场景,考验玩家的团队合作和个人...

2026-04-23
三角洲行动零号大坝4月22日密码攻略2026

《三角洲行动》玩家将是一名经验丰富的高级特工,独自前往敌人的基地,参加各种刺激有趣的活动。游戏中大家...

2026-04-23